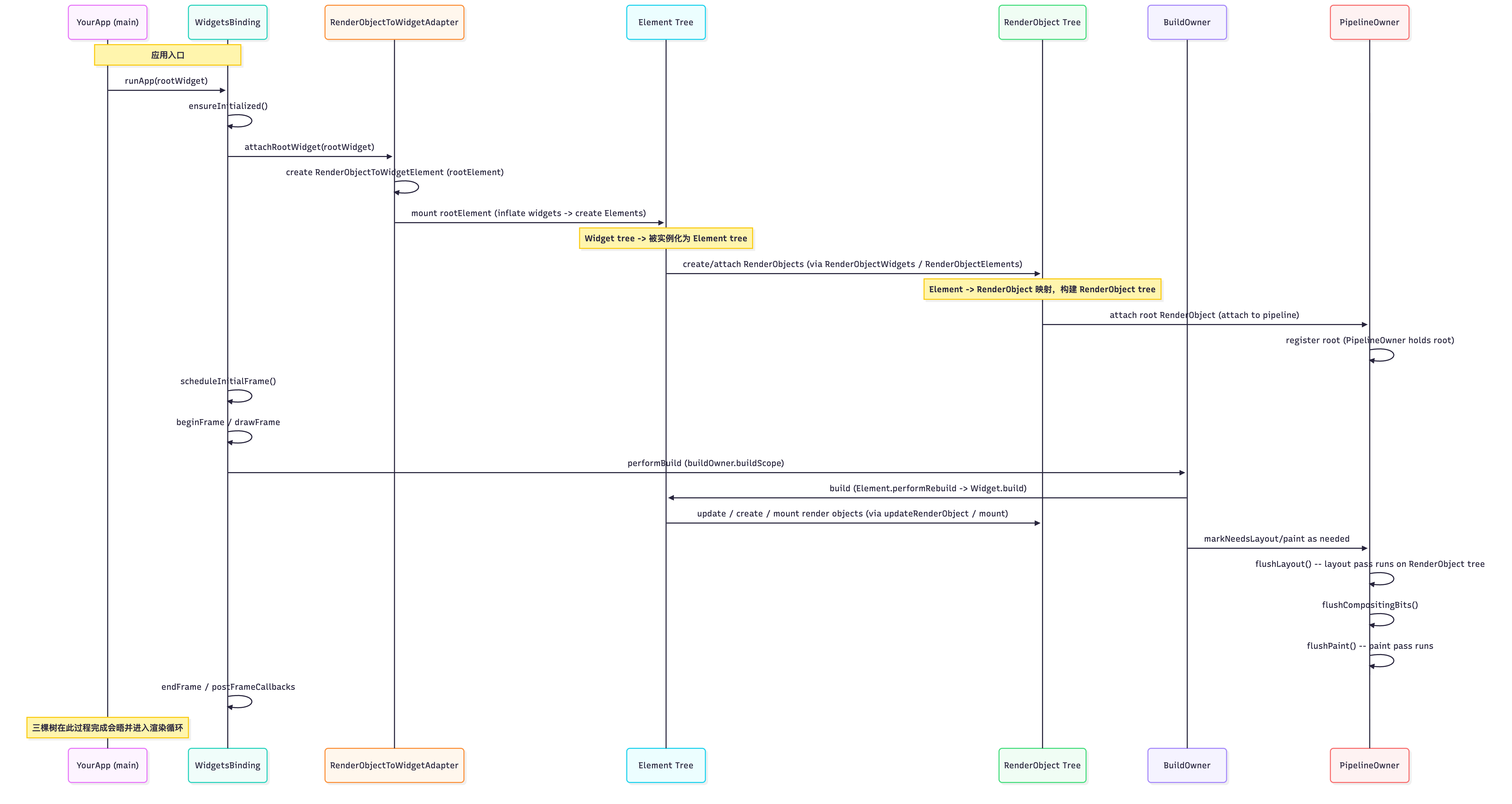
Flutter 渲染机制详解 2025-10-22 673 默认分类 本文链接: https://www.devorz.com/index.php/archives/flutter-rendering-pipeline.html